智能区域声光报警监控装置
当安全防护进入智能时代,传统的单点报警早已满足不了复杂场景的守护需求,它不只是一个简单的报警器,更是一套融合了“智能监测+精准定位+联动响应”的区域安全中枢。
产品概述产品特点技术参数
产品概述
通过分布式部署的传感节点,能实时覆盖车间、仓库、园区等大面积区域,无论是异常闯入、设备故障,还是气体泄漏、火情隐患,都能被精准捕捉并定位到具体区域,让安全问题“无处遁形”。
  • 产品名称
  • 详细介绍
  • 图片展示
产品名称
区域声光报警器
详情介绍

该产品的“声光联动+智能响应”能力,一旦触发警报,装置会立即启动高分贝定向声光报警,强光闪烁配合分级警示音,既能快速提醒现场人员避险,又能通过声音指向性缩小排查范围;同时,系统会自动同步报警信息到监控中心、管理人员手机,支持联动视频监控调取现场画面,甚至能对接门禁、喷淋等设备,实现“发现即响应”的闭环防护。

图片展示
产品特点
安全等级:本安型防爆设计
探测距离:满足10/50米距离的甲烷及含甲烷气体泄漏探测
快速探测:检测时间仅0.1秒
高准确性:特定激光检测,仅对甲烷气体反应,不受环境条件影响
使用简单:开机自动检测,无需周期性校调,使用基本免维护
携带方便:外观设计符合人机功能学,体积小,携带方便
界面友好:系统型操作界面,更贴近用户使用
测距功能 :集成距离测量功能
超长工作:在标准模式下可实现超过10小时检测
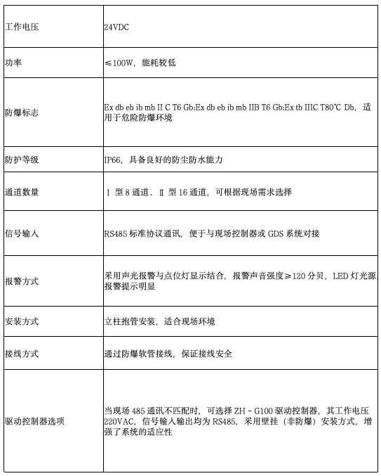
技术参数
021-37622077 15321778383 17112128833