六合一多气体探测器
智能环境监控解决方案
产品概述产品特点技术参数
产品概述
本产品是一款高性能、多功能的智能气体探测器,集气体检测、环境温湿度监测、远程通讯、联动控制于一体。
  • 产品名称
  • 详细介绍
  • 图片展示
产品名称
六合一多气体探测器
详情介绍

该产品可同时监测最多4种气体浓度及实时温湿度、液位,配备高清TFT彩屏,支持4G远程通讯、蓝牙/红外近距离配置,并具备继电器报警输出、水位监测等丰富功能。广泛应用于市政、管廊、阀井、仓储、智慧农业、等需要综合环境监控的场合,实现安全预警和远程监控。

图片展示
产品特点
多气体检测:最多兼容6种气体传感器(电化学/催化燃烧/激光)
高精度温湿度监测:内置Sensirion SH31高精度温湿度传感器,实时采集环境数据
多元通讯:内置4G模块,实现数据远程传输;支持蓝牙或红外,便于现场免开盖调试与数据读取
智能报警与控制:配备两路可编程继电器,可直接控制风机、空调、除湿机、电磁阀等设备;支持三段式水位监测功能
供电模式:支持宽压DC 8V-24V直流供电或电池供电
高清显示:采用TFT彩色显示屏,实时显示所有气体浓度、温湿度、状态、报警信息,界面直观
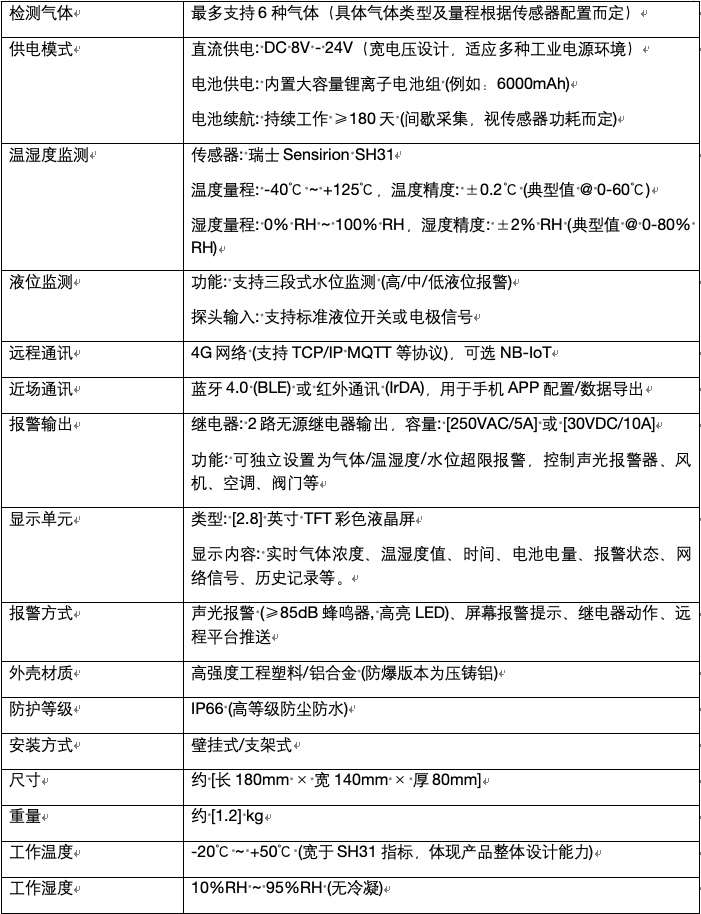
技术参数
021-37622077 15321778383 17112128833